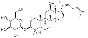
人参皂苷Rb2是一种化学品,分子式是C53H90O22。人参所含化学成分包括人参皂苷、糖类、氨基酸、维生素、蛋白质、多肽、有机酸、月旨 溶性成分以及微量元素等。现代医学证明,人参皂苷是人参中最为重要的一类生理活性物 质,具有调节中枢神经系统、改善心血管及造血系统、调节内分泌系统、提高免疫力、抗疲劳 以及抗癌等作用。人参中已经发现单体皂苷40多种,其含量约占人参干质量的4%,而人参主根中总皂苷含量约占干质量的2.0%_7.0%。人参皂苷是由糖链和苷元连接而成的三萜 类化合物[3]。
化学分类:Triterpenes三萜类
来源: PanaxginsengC.A.Mey
规格: >95%
性状: 白色粉末
将鲜人参或西洋参(包括:须根、支根、根茎、主根等)为原料,切碎,用60~98%的乙醇(投药量于乙醇用量之比为1/10~1/20)在室温下冷浸提取2~6次,每次8-16小时,提取过程要充分搅拌,将提取液在40℃条件下减压回收溶剂,浓缩为水溶液,向浓缩液中加入氢氧化钠或氢氧化钾或氢氧化铵(每千克原料中加入碱的量为30一70克,浓度为3%-5%,PH=9~10),在室温条件下(<40℃),待样品全部水解后上大孔树脂柱D101,先用水洗五个柱体积,再用70%乙醇洗脱,得到总皂苷,回收乙醇后,用正丁醇萃取得到人参二醇组皂苷。
采用ODS加压柱层析法,ODS柱料8千克装柱,取150-300克人参二醇组皂苷上样,洗脱液用乙醇∶水,梯度洗脱,每1000mL为一个流份,用薄层板不断的检测,将含有人参皂苷Rb2的洗脱液回收溶剂后冻干得到人参皂苷Rb2粗品,然后经乙醇和正丁醇重结晶,得到纯品单体人参皂苷Rb2。

图1 人参皂苷Rb2提取工艺流程
1.对中枢神经系统的作用人参皂Rb2、Rb1和Rc的混合皂甙有安定作用。Rb2可中等度抑制猫的行为和脑电,并抑制电刺激猫所引起的脑电觉醒反应。
2.对传出神经系统的影响人参皂甙Rb2能减少乙酰胆碱引起的豚鼠离体子宫的收缩,但高浓度反而引起子宫收缩。
3.对循环系统的作用人参皂甙Rb2对大鼠有减慢心率和先微升后下降的双相性血压作用。还有舒张大血管的作用。
4.溶血作用人参皂甙Rb2有溶血作用。
5.对物质代谢的影响人参皂甙Rb2能明显增加大鼠骨髓细胞DNA、蛋白质的合成,促进血清蛋白质合成。
6.抗疲劳作用人参皂甙Rb2可明显增加小鼠被强迫行走后的自发活动。
[1] 人参皂甙Rb2.百链数据库.[引用日期2017.09.09]
[2]宋兆辉,张兰兰,黄芝娟,蔡楠,林万里,周水平,朱永宏. 一种人参皂苷Rh2提取物及制备方法[P]. 天津:CN102060903A,2011-05-18.
[3]尹成日,陈贺,吴昊,金英今. 一种人参皂苷提取物及其制备方法[P]. 吉林:CN105343143A,2016-02-24.
化学性质
来源于五加科植物人参Panax ginseng C.A.Mey.的根
用途
用于含量测定/鉴定/药理实验等。
药理药效:1. 对中枢神经系统的作用人参皂Rb2、Rb1和Rc的混合皂甙有安定作用。Rb2可中等度抑制猫的行为和脑电, 并抑制电刺激猫所引起的脑电觉醒反应。 2.对传出神经系统的影响人参皂甙Rb2能减少乙酰胆碱引起的豚鼠离体子宫的收缩,但高浓度反而引起子宫收缩。 3.对循环系统的作用 人参皂甙Rb2对大鼠有减慢心率和先微升后下降的双相性血压作用。还有舒张大血管的作用。 4.溶血作用 人参皂甙Rb2有溶血作用。 5.对物质代谢的影响 人参皂甙Rb2能明显增加大鼠骨髓细胞DNA、蛋白质的合成,促进血清蛋白质合成。 6.抗疲劳作用人参皂甙Rb2可明显增加小鼠被强迫行走后的自发活动。
用途
人参皂苷Rb2是从人参中提取的人参二醇苷,具有高效的抗氧化和抗肿瘤活性。