您好!欢迎来到化工e站网
登录
注册
发布供应信息
我的EWeb ▼
发布产品
产品管理
导航菜单 ▼
关于我们
中文 ▼
简体中文
产品
字典
氯化钾
|
乙二醇
|
碘甲烷
|
溴化亚铜
|
叔丁醇钾
|
DMAP
全部分类
∨
首页
Cas目录
产品分类
新闻资讯
医药中间体
无机化工
有机原料
原料药
染料及颜料
表面活性剂
香精与香料
化学试剂
食品添加剂
催化剂及助剂
分析化学
原料药中间体
OLED材料中间体
9-[1,1'-联苯]-3-基-3-溴-9H-咔唑
2-碘-9,9-二甲基芴
9,9-二甲基-2,7-二碘芴
(9-苯基-9H-咔唑-2-基)硼酸
2,6-bis(3-(9H-carbazol-9-yl)phenyl)pyridine
2-{[5-(1,3-二噁茚满-5-基)-1,2-噁唑-3-基]甲氧基}乙酸
3-苯基-9-苯基咔唑-6-硼酸频哪醇酯
N-(4-溴苯基)-N-苯基-1-萘胺
单质
铼粉
铑
钌催化剂
钐粉
金属钪
氢、氮、氧等工业气体
无机碱
氢氧化铯 溶液
碳酸钠(十水)
溴化钙
无机酸
氧化物和过氧化物
荧光素
非金属矿
羰基金属
目录导航
基本信息
物化性质
安全信息
生产及用途
上下游产品
相关产品
首页
化工产品目录
7-溴-1H-吡唑并[4,3-b]吡啶
7-溴-1H-吡唑并[4,3-b]吡啶
产品纠错
CAS号:1256806-33-3
|
英文名称:1H-Pyrazolo[4,3-b]pyridine, 7-broMo-
分子式
C
6
H
4
BrN
3
分子量
198
EINECS号
MDL
MFCD16659577
Smiles
C12C=NNC1=C(Br)C=CN=2
InChIKey
UYPCJEWLLVESSX-UHFFFAOYSA-N
7-溴-1H-吡唑并[4,3-b]吡啶化学百科
基本信息
中文名称
7-溴-4-氮杂吲唑
英文名称
1H-Pyrazolo[4,3-b]pyridine, 7-broMo-
CAS号
1256806-33-3
分子式
C6H4BrN3
分子量
198.02
物化性质
安全信息
生产及用途
上下游产品
上游产品
共计:
8
个
CAS号:23056-49-7
4-溴-2-甲基-3-硝基吡啶
CAS号:18615-86-6
4-羟基-2-甲基吡啶
CAS号:18614-66-9
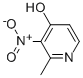
2-甲基-3-硝基吡啶-4-酚
CAS号:18437-58-6
4-氨基-2-甲基吡啶
CAS号:23056-49-7
4-溴-2-甲基-3-硝基吡啶
CAS号:18615-86-6
4-羟基-2-甲基吡啶
CAS号:18614-66-9
2-甲基-3-硝基吡啶-4-酚
CAS号:18437-58-6
4-氨基-2-甲基吡啶
下游产品
共计:
0
个
相关产品
CAS号:18683-91-5
氨溴索
CAS号:18683-91-5
氨溴索
产品供应商
上海阿拉丁生化科技股份有限公司
7-bromo-1H-pyrazolo[4,3-b]pyridine
询价
2023-10-02