白色斜方晶系晶体或结晶性粉末,无臭,味微甜。熔点为255~257℃(分解),[α]25D=-18.5(浓度=2,水),比旋光度-28.3(c= 1.1,水)。不溶于乙醇、乙醚和氯仿。易溶于水(25℃时20、80℃时55)。遇碱易分解。为人体必需氨基酸,生理效果为DL-体的2倍。用作食品强化剂,也用于医药。人体缺乏时,会引起食欲不振及脂肪肝。

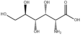
图1为苏氨酸分子结构式。
L-苏氨酸是构成蛋白质的氨基酸,1925年从燕麦蛋白质中分离得到,有L-体及DL-体,具有不电离的极性羟基侧链,呈现亲水性,属于营养上的必需氨基酸。
氨基酸能协同维生素与矿物质维持机体的正常功能。例如:酪氨酸不足会导致缺铁性贫血;蛋氨酸与/或牛磺酸缺乏或代谢异常,与发生过敏性疾病及自身免疫性疾病有关;老年人若缺乏酪氨酸、苯丙氨酸、组氨酸与色氨酸,能导致抑郁症或神经系统疾病;亮氨酸、异亮氨酸及缬氨酸能供给肌肉能量,因此能治疗创伤和被感染的病人。
氨基酸作为膳食补充品、保健食品或者肝炎、肾炎病人的药品,在国外已经开始。 但在国内还没有大力开展。氨基酸一般有左旋(L)和右旋(D)两种形式,只有左旋的才会被体内的酶所分解利用。一般服用的是游离氨基酸,即氨基酸的白色晶体,装在 胶囊中服用,这样很容易被吸收并进入血液。每一种氨基酸对身体有其特殊的作用。摄取氨基酸最好是在早餐与午餐之间,并同时服用维生素B6与维生素C来帮助氨基酸的吸收。如果服用复合氨基酸,其中包括所有的必需氨基酸,则必须在每餐以后,间隔一个半小时。最好不要服用单一的氨基酸,您所需要的氨基酸混合在其他氨基酸中形成复合氨基酸服用效果较好。
苏氨酸能帮助身体维持蛋白质平衡。它能在形成胶原蛋白和弹性 蛋白中起作用。当苏氨酸与天门冬氨酸及蛋氨酸合并使用时能抗脂肪肝。苏氨酸存在于心脏、中枢神经系统与骨骼肌中,可防止肝脏中脂肪的积累。它能促进抗体的产生来增强免疫系统。
在食物中,谷类中的苏氨酸含量较低,因此素食者容易发生苏氨酸缺乏。
动物性饲料、饼粕类饲料富含苏氨酸。苏氨酸可促进动物的生长和氮平衡,雏鸡苏氨酸不足时,食欲降低,体重急剧下降,饲料利用率低下。苏氨酸的商品添加剂有L型和DL型两种。动物不能利用D型苏氨酸,DL型苏氨酸的效价为L-苏氨酸的50%。外观为白色至淡黄褐色。
苏氨酸的分解代谢类似丝氨酸,通过共同的脱水酶脱去氨基得到α酮丁酸。关于α酮丁酸的代谢与丙酮酸类似(α酮丙酸),可经氧化脱羧而产生丙酰CoA,经还原生成α羟丁酸,以及经转氨基作用而产生α氨丁酸。
α羟丁酸及α氨丁酸出现于尿液内,而丙酰CoA可转变成琥珀酰CoA进入三羧酸循环,并通过草酰乙酸而进入糖异生途径。
羟丁氨酸还可被肝及肾内的苏氨酸醛缩酶分裂成为甘氨酸及乙醛。乙醛则可被醛脱氢酶氧化成乙酸。甘氨酸及乙酸分别进入甘氨酸代谢池(见“甘氨酸及其代谢”)及乙酸代谢池,后者主要转变成乙酰CoA,而被利用。近年来发现苏氨酸还可在肝内经脱氢和脱羧作用产生氨丙酮,α-氨-β-酮丁酸可能是中间产物,但是对于氨丙分解代谢途径,或者通过α酮丙醇或者通过甲基乙二醛和乳酸转变成丙酮酸。
① 发酵法:以糖类、氨、高丝氨酸为原料,用产谷氨酸小球菌或短杆菌进行发酵,然后分离,可分别得到L-体及DL-体。
② 酪蛋白、丝蛋白、丝胶蛋白经水解,再用离子交换树脂精制,可制得L-苏氨酸。
③ 以甘氨酸铜和乙醛为原料,在碱性介质中反应,可制得DL-体。再在DL-体内接种L-晶种,使反L-型进行旋光拆开而得L-体。
④ 以丁烯酸为原料,与乙氧基汞、溴化钾及 甲醇反应,进一步在溴氢酸、溴化钾及溴的作用下,脱汞,再用氨进行氨化,再在甲酸和乙酐存在下酸化,最后在溴氢酸中水解,可制得DL-体。
⑤ 以乙醛和氨基腈反应,可制得DL-体。
⑥ 由乙酰乙酸乙酯为原料,与苯胺反应,然后加氢,生成苏氨酸乙酯,最后在乙酐及亚硫酰氯作用下,可制DL-体。

图2为乙酰乙酸乙酯制备DL-苏氨酸的化学反应路线图。
本信息由Chemicalbook的晓楠编辑整理。
营养添加剂。亦用于配制氨基酸输液和综合氨基酸制剂。
用途
苏氨酸是一种重要的营养强化剂,可以强化谷物、糕点、乳制品,和色氨酸一样有恢复人体疲劳,促进生长发育的效果。医药上,由于苏氨酸的结构中含有羟基,对人体皮肤具有持水作用,与寡糖链结合,对保护细胞膜起重要作用,在体内能促进磷脂合成和脂肪酸氧化。