CasImg
诺龙
产品纠错
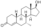
CAS号:434-22-0 | 英文名称:Nandrolone
分子式
分子量
EINECS号
MDL
Smiles
InChIKey
乙二醇化学百科
基本信息
中文名称 诺龙
英文名称 Nandrolone
CAS号 434-22-0
分子式 C18H26O2
分子量 274.4
EINECS号 207-101-0
物化性质
熔点 120-125 °C
比旋光度 D22 +55° (c = 0.93 in chloroform)
沸点 357.38°C (rough estimate)
密度 1.0528 (rough estimate)
折射率 1.4800 (estimate)
闪点 2℃
溶解度 乙腈:1mg/mL;乙醇:1mg/mL;甲醇:1mg/mL
形态 结晶固体
酸度系数(pKa) 15.06±0.40(Predicted)
颜色 CH2Cl2/Et2O 中结晶所得的二晶型晶体
水溶解性 3.09g/L(25 ºC)
默克索引编号 6365
BRN 2055849
安全信息
危险品标志 Xn,T,F
危险类别码 20/21/22-64-40-61-60-36-11-38-19
安全说明 22-24/25-36/37/39-45-36/37-53-16
危险品运输编号 UN 1648 3 / PGII
WGK Germany 3
RTECS号 KG7964000
海关编码 29372900
毒害物质数据 434-22-0(Hazardous Substances Data)
生产及用途
诺龙具有较强的毒副作用,可引起癌症,肝炎和神经混乱。功能食品中恶意掺加诺龙极易对人体造成危害,因此对功能食品中诺龙的检测具有重要意义。由于17β-NT在功能食品中的的添加都很微量,同时功能食品的成分一般比较复杂,基质影响很难消除,常规检测方法很难达到理想的检测效果,因此迫切需要建立一种经济、可靠、特异、敏感、快速有效的方法。有研究开发了一种最大程度保留诺龙结构的人工半抗原、抗原和抗体的制备方法,通过化学合成方法制得的诺龙半抗原与载体BSA蛋白相连接合成人工抗原,抗体是人工抗原经动物免疫、取血,分出抗血清,纯化制得。本发明是通过设计合成具有诺龙结构的半抗原和人工抗原,突出了此分子特异性抗原决定簇又克服了化学合成的困难,并采用免疫动物诱导产生亲和性很高的抗体;与其他同类方法相比,具有特异、灵敏、准确、快速、方便、廉价等特点,所设计、合成的半抗原为制备特异性良好的抗体奠定了基础。1)可增强抗凝血药香豆素、华法令等的抗凝作用;
2)与皮质激素合用,可使血糖升高。
用途 
用作运动营养保健品
产品供应商

本网站展示的所有产品仅用于工业制造、技术研发、科学研究,所有产品非药品不可食用,依据国家相关法规及平台管理要求,购买相关危险物品应取得有效的资质、资格条件。 参考《应急管理部等多部门关于加强互联网销售危险化学品安全管理的通知 (应急〔2022〕119号)》 和《互联网危险物品信息发布管理规定》

Copyright © 2021-2025 chemhome123版权所有 |冀ICP备2024096099号- 1|冀公安备13042302000143号|互联网增值电信业务经营许可证:冀B2-20250121 |药品、 医疗器械互联网信息服务备案凭证备案号:(冀)-非经营性-2025-0099