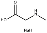
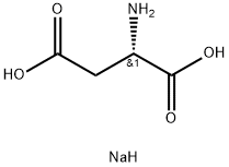
L-天门冬氨酸钠为无色至白色柱状结晶,或白色结晶性粉末。味清淡,味觉阈值0.16%。熔点140.4℃。易溶于水(66.7%,20℃),不溶于乙醇。天然品存在于甜菜、乳蛋白等中。

L—天门冬氨酸钠具有优良的显鲜、防腐作用,广泛应用于食品行业的显鲜剂、防腐剂,可替代味精。多与天然调味品、谷氨酸钠、甘氨酸或柠檬酸钠、丁二酸钠等合用。主要用于各类咖喱、醋、鱼类罐头、蔬菜罐头、面包、饼干、饮料等作为风味改良剂。
一种生物酶制备L-天门冬氨酸钠的方法,其特征在于:将富马酸、氢氧化钠及氨以1∶1∶1~1∶2∶2的摩尔浓度比相混合,并调制为pH8.0~pH9.0的底物溶液,然后向此底物溶液中导入含天门冬氨酸酶的发酵液,所述的底物溶液与发酵液的体积比为16∶1~16∶3,常压条件下于温度37℃~40℃时反应12~20小时,经分离得到L-天门冬氨酸钠。
用途
广泛用于食品行业的保鲜剂、防腐剂,可代替味精
类别
有毒物品
毒性分级
低毒
急性毒性
腹腔- 小鼠 LD50: 6800 毫克/ 公斤
可燃性危险特性
遇明火、高热可燃; 燃烧产生氮氧化物, 氧化钠刺激烟雾
储运特性
库房通风低温干燥;与氧化剂分开存放。
灭火剂
砂土、泡沫、二氧化碳、雾状水