CasImg
胆红素
产品纠错
CAS号:635-65-4 | 英文名称:Bilirubin
分子式
分子量
EINECS号
MDL
Smiles
InChIKey
乙二醇化学百科
基本信息
中文名称 胆红素
英文名称 Bilirubin
CAS号 635-65-4
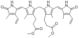
分子式 C33H36N4O6
分子量 584.66
EINECS号 211-239-7
物化性质
熔点 192 °C
沸点 641.7°C (rough estimate)
密度 1.2163 (rough estimate)
折射率 1.6000 (estimate)
溶解度 酸水溶液:可溶
形态 粉末
酸度系数(pKa) 4.62±0.10(Predicted)
颜色 橙色
水溶解性 practically insoluble
敏感性 Light Sensitive
默克索引编号 14,1218
BRN 74376
稳定性 稳定的。冷藏。
安全信息
危险品标志 Xn
危险类别码 62-36/37/38-20/21/22
安全说明 22-24/25-36-26
WGK Germany 2
RTECS号 DU3038000
TSCA Yes
海关编码 29339990
生产及用途
化学性质 
除天然的胆红素IXα外,还含有III{α和XIII{α异构体。IX{α分子中吡咯环上的两个乙烯基分别处于内侧位和外侧位,在酸性条件下可形成两个乙烯基均处于外侧位的异构体III{α或均处于内侧位的异构体XIII{α。在生产过程中酸化所用酸的种类、浓度和操作不同,异构化程度也不同。
本品主要来源于衰老的红细胞崩解后血红蛋白中的血红素经一系列分解代谢的还原产物。为金黄色或深红棕色单斜晶体,无臭无味。溶于苯、氯仿及二硫化碳等有机溶剂中;也可溶解在热的乙醇与氯仿的混合液中;钠盐易溶于水,但钙盐、镁盐和钡盐不溶于水。干燥固体较稳定;氯仿溶液置暗处也较稳定;在碱液中(如0.1mmol/L氢氧化钠)或遇三价铁离子则不稳定,很快被氧化为胆绿素,胆绿素可以通过体外化学反应或胆绿素还原酶还原为胆红素。胆红素可与甘氨酸、丙氨酸或组氨酸结合。胆红素在正常血清浓度时,是一种很强的内源性抗氧化剂。胆红素分子结构可有酮式和醇式两种,由于胆红素呈现特定的卷曲结构,使疏水性增加,可以进入到脂质分子内部。胆红素有一个延伸的共轭双键系统和活性氢原子,能够阻止氧化作用。实验表明胆红素在体外可在一定程度上抑制LDL(血液中低密度脂蛋白)的氧化修饰,这对于LDL氧化修饰所致动脉粥样硬化的形成有抑制与缓解作用,从而最终达到预防和治疗冠心病的目的。
用途 

胆红素一种血红素分解的主要组分,是胆汁的主要色素,具有抗氧剂以及有效的过氧化氢基清除剂的功能,保护细胞膜脂质免于这些活性基的氧化作用。一般用于生化研究、分析化学和合成牛黄。也可用作抗氧剂,保护膜磷脂免受过氧化氢自由基的氧化,即使在纳摩尔浓度也能保护神经元免受氧化损害。也用作人工牛黄胆红素的测定。

胆红素具备多种药理作用,是制造人工牛黄的主要原料。药理实验证明,它对W256瘤有较好的抑制作用,对乙型脑炎病毒的灭活率、抑制指数比去氧胆酸和胆酸高1~1.5倍;它还是一种有效的肝脏疾病的治疗药物,在不破坏肝组织的情况下,有增殖新细胞的作用,可治疗血清肝炎、肝硬变等病,此外,胆红素具有镇静、镇惊、解热、降压。促进红血球新生等作用。

生产方法 

1、钙盐间接提取法
钙盐的制备:新鲜猪胆汁,在搅拌下加3-3.5倍量饱和石灰水上清液,加完后继续搅拌5-10min,Ph11-12,加热至50℃时出现的泡沫用纱布除去,继续加热至沸,保持2min,冷却,过滤,得钙盐。
胆红素成品的制备:取钙盐加0.8倍量水调成糊状,过30-40目筛,滤液中加0.3%抗氧化剂,加盐酸调pH1.5,静置4h,过滤,滤饼加8-10倍量80%乙醇捣碎混匀,加抗氧化剂,静置过夜,得沉淀物。加4-6倍量80%以上的乙醇和抗氧化剂,搅拌后浸泡过夜,如此操作3-4次,将沉淀物70℃以下干燥,得胆红素成品。
钙盐沉淀[HCl, 偏重亚硫酸钠]→沉淀[乙醇,偏重亚硫酸钠]→沉淀物[70℃]→胆红素成品
2、改进的钙盐-氯仿提取法
胆红素钙盐的制备:新鲜猪胆汁加氢氧化钠调pH 12,加热至沸,加氯化钙溶液,再加热至沸,冷却,过滤,得胆红素钙盐。
猪胆汁[NaOH, CaCl2]→[pH12, 100℃]胆红素钙盐
胆红素成品的制备:胆红素钙盐加1:1盐酸调pH 1-2,沥去酸水,加氯仿提取,再蒸去氯仿,加无水乙醇洗涤,溶液放置约5℃,得胆红素成品。
胆红素钙盐[HCl]→[pH1-2]酸化物[氯仿,无水乙醇]→[5℃]胆红素成品
3、改进的钙盐法
制钙盐,酸化:取新鲜猪胆汁加1%氢氧化钙,搅匀,迅速加热至90-97℃,保温10min,过滤得钙盐。加热至40℃即出现油脂物可轻轻除去。所得钙盐可用热水冲洗一次,除去过量的碱和其他杂质。取钙盐加10倍量以上水使均匀分散,加1%抗氧化剂,搅拌下(60r/min)滴加1:2盐酸。40min内达pH2.0,pH不变为止,得酸化物。
猪胆汁[1%氢氧化钙]→[90-97℃,15min]胆钙盐[抗氧剂,盐酸]→[pH2, 40min]酸化物
醇洗,水洗:酸化胆红素室温下加10倍量乙醇,使其分散均匀,pH不应高于5,加0.5%抗氧化剂,搅匀放置约1h分层。去上层醇液,收集沉淀胆红素。取醇洗胆红素加50℃温水冲洗,保温约5min,收集漂浮胆红素,迅速加乙醇脱水,除去乙醇得胆红素粗品。
酸化物[乙醇]→[1h]沉淀胆红素[50℃热水]→[乙醇]胆红素粗品
提取,蒸发,结晶和干燥:取胆红素粗品加10倍氯仿50℃振摇溶解10min。必要时可提取2-3次,残渣为白色即可。将氯仿提取液减压蒸馏近干,出现大部分胆红素结晶,冷至室温后加入乙醇,继续冷却至4℃ 10min,滤出胆红素结晶,用无水乙醇或乙醚处理后,真空干燥得胆红素精品。
胆红素粗品[氯仿]→[10min]氯仿溶液[结晶]→胆红素精品
4、离子交换树脂提取法
水解液的制备:取新鲜牛胆汁,纱布过滤,在搅拌下加2mol/L氢氧化钠溶液调pH 10,搅拌下煮沸,过滤,得水解液。
牛胆汁[NaOH]→[pH10, 100℃]水解液
树脂柱吸附、洗脱胆酸:将煮沸的水解液倒入已预热的树脂柱中,至流出液色变深,吸附饱和为止。加入冷水至柱内温度降至室温,再从柱上端加入稀盐酸亚硫酸氢钠溶液,使流出液pH为1。用75%乙醇洗脱,洗脱液为墨绿色浑浊液时收集,洗脱至流出液变清,pH近中性。再用95%乙醇洗1次。收集的乙醇洗脱液供制备胆酸。
水解液[离子交换柱]→[75%乙醇,95%乙醇]乙醇洗脱液
洗脱胆红素、浓缩和干燥:将柱内95%乙醇全部放出,加氯仿浸泡10min,收集氯仿洗脱液至不显黄色为止。将氯仿洗脱液蒸馏近干,加无水乙醇,继续回收至无氯仿,趁热抽滤,收集胆红素,干燥,得胆红素成品。
树脂柱[氯仿]→氯仿洗脱液[蒸发,干燥]→胆红素成品
5、有机溶剂直接萃取法
破胆:新鲜或冷冻猪胆化冻后,用不锈钢刀破开胆皮,再用一层白的确凉过滤胆汁以除去油脂和杂质,得纯胆汁。
猪胆[过滤]→猪胆汁
氯仿提取:100ml胆汁加0.5ml氯仿,边加边搅拌,加热至50-70℃,加4%氢氧化钠溶液,调pH11-12。再加热至98-100℃,沸腾3min,降温至20-30℃。加亚硫酸氢钠,加氯仿,加盐酸,调pH3-4,分层,上层为水层,中层为杂质和胆酸,下层为胆红素氯仿溶液。
猪胆汁[氯仿,4%NaOH]→[100℃, 20-30℃][酸化]→胆红素氯仿溶液
胆红素成品:取胆红素氯仿溶液,加热回收氯仿,温度<80℃。加无水乙醇继续蒸馏至残余氯仿蒸干,抽滤至干,用50-70℃热乙醇洗一次抽干,加乙醚冲洗抽干。放入干燥器或约40℃烤箱干燥,得胆红素成品。
胆红素氯仿溶液[浓缩,干燥]→胆红素成品
6、以胆绿素为原料
胆绿素还原酶的制备:从猪肾中分离纯化制备胆绿素还原酶。
猪肾[分离]→胆绿素还原酶
胆红素成品的制备:将胆绿素用胆绿素还原酶还原,或将胆绿素加抗氧剂处理,制得胆红素成品。
胆绿素[胆绿素还原酶]→胆红素成品
7、以胆汁为原料
碱水解:量取新鲜胆汁(经双层纱布过滤)1000 ml,加少量固体亚硫酸氢钠及5ml氯仿,加热至60-70℃。不断搅拌下冷至50℃时加0.2%的亚硫酸氢钠溶液,加2mol/L氢氧化钠溶液调pH11-12,不断搅拌下加热沸腾3min,降至室温,得碱水解液。
新鲜胆汁[NaHSO3,氯仿]→[60-70℃][0.2% NaHSO3]→[50℃][pH11-12]→[沸腾3min][室温]→碱水解液
氯仿萃取 碱水解液中加0.1%亚硫酸氢钠溶液和30%氯仿,

生产方法 
胆红素主要是从胆汁中提取得到。胆红素不溶于水,可溶于苯、氯仿及二硫化碳等有机溶剂中,微溶于乙醇和乙醚,胆红素也可溶解在热的乙醇与氯仿的混合液中,胆红素的钠盐易溶于水,但钙盐、镁盐、钡盐,则不溶于水。胆红素为淡橙色或深红棕色的单斜晶体。其干燥固体较稳定,氯仿溶液置暗处也较稳定,在碱液中(如0.1mmol/L 氢氧化钠)或遇三价铁离子则不稳定,很快被氧化为胆绿素。胆红素可与甘氨酸、丙氨酸或组氨酸结合。加血清蛋白、维生素或EDTA可使胆红素稳定。
产品供应商
Bilirubin
询价
上海阿拉丁生化科技股份有限公司
2023-10-02

本网站展示的所有产品仅用于工业制造、技术研发、科学研究,所有产品非药品不可食用,依据国家相关法规及平台管理要求,购买相关危险物品应取得有效的资质、资格条件。 参考《应急管理部等多部门关于加强互联网销售危险化学品安全管理的通知 (应急〔2022〕119号)》 和《互联网危险物品信息发布管理规定》

Copyright © 2021-2025 chemhome123版权所有 |冀ICP备2024096099号- 1|冀公安备13042302000143号|互联网增值电信业务经营许可证:冀B2-20250121 |药品、 医疗器械互联网信息服务备案凭证备案号:(冀)-非经营性-2025-0099