CasImg
巴柳氮
产品纠错
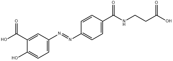
CAS号:80573-04-2 | 英文名称:Balsalazide
分子式 C17H15N3O6
分子量 357
EINECS号 617-116-8
MDL MFCD00868204
Smiles
InChIKey
乙二醇化学百科
基本信息
中文名称 巴柳氮
英文名称 Balsalazide
CAS号 80573-04-2
分子式 C17H15N3O6
分子量 357.32
EINECS号 617-116-8
物化性质
熔点 254-255?C
沸点 729.6±60.0 °C(Predicted)
密度 1.44±0.1 g/cm3(Predicted)
蒸气压 0Pa at 20℃
LogP 1 at 25℃ and pH7.5
溶解度 可溶于DMSO(少许)、甲醇(少许)
形态 固体
酸度系数(pKa) 2.97±0.10(Predicted)
颜色 黄色到米色
安全信息
生产及用途
巴柳氮是磺胺嘧啶的类似物,是一种5-氨基水杨酸的前药,其载体分子为4-氨基苯甲酰-丙氨酸。抗炎(胃肠道)。Balsalazide 可通过调节 IL-6/STAT3 通路来发挥相关的抑癌作用。

IL-6

STAT3

At the endpoint, the protein production of MIP-1β, MCP-1, IL-6, and IL-10 in the colon tissues decrease in concordance with the plasma concentrations of the cytokines. The drug-treated groups reveal lower expression of p-STAT3 compared to the CAC group. In addition, BCL2 decreases and BAX increases markedly in the BSZ+VSL#3 group. Balsalazide is a new 5-aminosalicylic acid (5-ASA) containing prodrug.

用途 
用作抗溃疡性结肠炎药
产品供应商

本网站展示的所有产品仅用于工业制造、技术研发、科学研究,所有产品非药品不可食用,依据国家相关法规及平台管理要求,购买相关危险物品应取得有效的资质、资格条件。 参考《应急管理部等多部门关于加强互联网销售危险化学品安全管理的通知 (应急〔2022〕119号)》 和《互联网危险物品信息发布管理规定》

Copyright © 2021-2025 chemhome123版权所有 |冀ICP备2024096099号- 1|冀公安备13042302000143号|互联网增值电信业务经营许可证:冀B2-20250121 |药品、 医疗器械互联网信息服务备案凭证备案号:(冀)-非经营性-2025-0099