CasImg
西曲瑞克
产品纠错
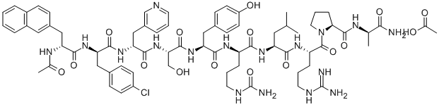
CAS号:120287-85-6 | 英文名称:Antide acetate salt
分子式
分子量
EINECS号
MDL
Smiles
InChIKey
乙二醇化学百科
基本信息
中文名称 醋酸西曲瑞克
英文名称 Cetrorelix acetate
CAS号 120287-85-6
分子式 C70H92ClN17O14
分子量 1431.04
EINECS号 686-384-6
物化性质
熔点 >259°C (dec.)
密度 1.42±0.1 g/cm3(Predicted)
溶解度 可溶于DMSO(稍微加热)、甲醇(非常轻微)
形态 固体
酸度系数(pKa) 9.82±0.15(Predicted)
颜色 白色至类白色
安全信息
毒害物质数据 120287-85-6(Hazardous Substances Data)
生产及用途

醋酸西曲瑞克是一种合成的十肽,主要应用于辅助生育技术,对控制性卵巢刺激的患者,防止提前排卵,醋酸西曲瑞克又常称为西曲瑞克,西曲瑞克是促性腺激素释放激素(GnRH)拮抗剂,能与内源性LHRH竞争性地结合垂体细胞膜上的受体,从而抑制垂体分泌黄体生成素(LH)和卵泡刺激素(FSH)呈剂量依赖性。

醋酸西曲瑞克是一种促性腺激素释放激素(GnRH)拮抗剂。本品与内源性GnRH竞争垂体细胞上的受体,从而抑制内源性黄体生成素(LH)及卵泡刺激素(FSH)的释放,推迟LH峰的出现,从而控制排卵。本品的作用是剂量依赖性的,抑制作用是直接的,并通过连续的治疗来维持,不引起黄体激素受体活性在初始时高涨随后下调。

醋酸西曲瑞克是一种合成的十肽,主要应用于辅助生育技术,对控制性卵巢刺激的患者,防止提前排卵,醋酸西曲瑞克又常称为西曲瑞克,西曲瑞克是促性腺激素释放激素(GnRH)拮抗剂,能与内源性LHRH竞争性地结合垂体细胞膜上的受体,从而抑制垂体分泌黄体生成素(LH)和卵泡刺激素(FSH)呈剂量依赖性。步骤1,称取醋酸西曲瑞克,加乙腈溶解,再用乙腈与硫酸盐缓冲溶液稀释,制成杂质对照品溶液;步骤2,称取醋酸西曲瑞克,加乙腈使溶解,再用乙腈与硫酸盐缓冲溶液稀释,配制成含西曲瑞克的溶液;步骤3,取杂质对照品溶液和供试品溶液分别注入液相色谱仪,记录色谱图,按外标法以峰面积分别计算各杂质的含量;本方法有效地解决了分离及其制剂的有关物质的问题,本方法专属性强,重复性好,能保证及其制剂的中有关物质的可控性。醋酸西曲瑞克(cetrorelix Acetate),又常称为西曲瑞克,是一种有效的黄体酮释放激素抑制素(LH-RH)受体拮抗剂,它能控制卵巢的刺激作用,预防不成熟卵泡过早排出,帮助受孕,因此常作注射用西曲瑞克制剂。
产品供应商

本网站展示的所有产品仅用于工业制造、技术研发、科学研究,所有产品非药品不可食用,依据国家相关法规及平台管理要求,购买相关危险物品应取得有效的资质、资格条件。 参考《应急管理部等多部门关于加强互联网销售危险化学品安全管理的通知 (应急〔2022〕119号)》 和《互联网危险物品信息发布管理规定》

Copyright © 2021-2025 chemhome123版权所有 |冀ICP备2024096099号- 1|冀公安备13042302000143号|互联网增值电信业务经营许可证:冀B2-20250121 |药品、 医疗器械互联网信息服务备案凭证备案号:(冀)-非经营性-2025-0099