CasImg
氟维司琼
产品纠错
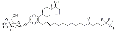
CAS号:129453-61-8 | 英文名称:Fulvestrant
分子式
分子量
EINECS号
MDL
Smiles
InChIKey
乙二醇化学百科
基本信息
中文名称 氟维司群
英文名称 Fulvestrant
CAS号 129453-61-8
分子式 C32H47F5O3S
分子量 606.77
EINECS号 642-998-6
SMILES [C@@]12([H])[C@H](CCCCCCCCCS(=O)CCCC(F)(F)C(F)(F)F)CC3C=C(O)C=CC=3[C@@]1([H])CC[C@]1(C)[C@H](CC[C@@]21[H])O |&1:0,2,32,36,38,41,r|
物化性质
熔点 104-106°C
沸点 674.8±55.0 °C(Predicted)
密度 1.201±0.06 g/cm3(Predicted)
溶解度 二甲基亚砜:>5mg/mL
形态 粉末
酸度系数(pKa) 10.27±0.70(Predicted)
颜色 白色
稳定性 自购买之日起 2 年内保持稳定。 DMSO 或乙醇溶液可在 -20°C 下保存长达 3 个月。
安全信息
WGK Germany 3
RTECS号 KG7623000
海关编码 2937230000
毒害物质数据 129453-61-8(Hazardous Substances Data)
生产及用途
氟维司群是由阿斯利康公司研发的一种肌肉注射药物,2002年4月美国食品与药品管理局批准上市,适用于治疗经过抗雌激素治疗疾病仍趋恶化的绝经后妇女所患的雌激素受体阳性的转移性乳腺癌。许多乳腺癌细胞中都有雌激素受体(ER),雌激素可刺激此类肿瘤的生长。氟维司群是一种“纯粹”的雌激素受体拮抗剂,没有部分雌激素样激动效应,它通过结合、阻断并下调ER从而抑制雌激素信号通路,能与ER竞争性结合,与ER的亲和力接近雌激素,是他莫西芬的100倍,是唯一在他莫昔芬作用失败后可广泛用于临床的抗雌激素药物,由于该药为内分泌疗法,不会引起化疗常见的不良反应,故具有较好的患者依从性。多项临床研究发现,氟维司群250mg剂量在晚期乳腺癌的二线治疗中有良好治疗效果且安全性稳定。氟维司群是一种类固醇抗雌激素药物,其化学结构与雌二醇类似,所不同的是,它在7α位有连接基团;它为17β-雌二醇的烷基胺类似物,可通过占据ER拮抗雌激素作用,并抑制由此雌激素刺激的基因激活,故影响细胞循环所必需的雌激素相关过程; 它与ER的亲和力接近雌激素,却是他莫西芬的100倍。细胞凋亡在保持体内平衡方面至关重要,同时它也可能是氟维司群治疗作用的另一主要机制。由AstraZeneca公司开发的乳腺癌治疗药氟维司群是一种副作用小的雌激素受体拮抗剂,它的出现意味着乳腺癌治疗有了重大突破。研究表明,骨细胞拥有典型的雌激素受体(ERs),而低雌激素状态会导致骨吸收和骨质疏松。尽管氟维司群具有纯拮抗活性,但对卵巢切除的大鼠研究表明,它并没有雌激素样或抗雌激素作用,而他莫西芬则具雌激素样作用,减少骨膜形成。氟维司群还对除乳腺组织以外的某些靶器官具有明显活性。对子宫内膜,他莫西芬具有部分激动活性,会导致子宫内膜癌发病率增加,而氟维司群的动物实验未出现此不良反应,它不仅表现出缺乏对子宫的活性,还可阻断他莫西芬对卵巢切除、接受雌激素治疗猴子的促有丝分裂作用。氟维司群具有相对较差的口服生物利用度,故其通常以脂类为赋形剂作肌内注射。在患晚期乳腺癌的绝经后妇女中进行的开放、随机、多中心研究显示,以一个5 ml或两个2.5 ml注射本品250 mg,其药动学与毒副作用无显著差异,其血药浓度呈剂量依赖性及具个体差异;在7d的治疗期间,血清LH、FSH或SBHG水平无显著变化;该药不通过血脑屏障,不会引起血管舒缩等副作用。理论上讲,雌激素失活可导致骨周转率增加,促进骨质疏松,然而,在动物模型中并未发现这种作用,氟维司群也未致骨周转率替代标志的增加。氟维司群较少出现副作用,如短暂性阴道出血、体味变化和梦游状态。但未有诸如阴道干涩、体重增加、血凝固异常、血栓形成和性欲变化等报道,面部潮红、出汗等表征亦无变化。一小型Ⅲ期临床试验显示,19 位患转移性乳腺癌的妇女使用本品,临床有效率为67%,未出现严重的安全性问题,但必须持续按月注射给药,其耐受性良好,仅在注射部位出现轻微红肿疼痛现象,受试者的面部潮红、子宫内膜厚度、性激素结合球蛋白水平、卵泡刺激激素水平和黄体激素水平无任何变化。
生产方法 

将相应的二烯酮化合物加入格氏试剂(9-五氟戊硫基壬基溴溶于含镁屑的四氢呋喃溶液中,加入少量碘引发反应,制得格氏试剂)的溶液中。反应完全后,加入乙酸的四氢呋喃溶液中止反应。加入
水,蒸出四氢呋喃,再加入水,用异己烷提取。提取液用氯化钾水溶液洗后,蒸出异己烷,加入乙腈,缓慢加入溴化铜、溴化锂和乙酸酐。将反应液放入硫脲、甲苯和水的混合液中,冷却。用磷酸氢二钾调pH至3,过滤除去析出的铜。滤饼用甲苯洗涤,有机层合并,用氯化钠水溶液洗涤。蒸出甲苯,加入甲醇,加入氢氧化钠水溶液,加热。反应液用异己烷提取,用乙酸中和。蒸出甲醇,得到的物质在水和乙酸乙酯之间进行分配。将有机层浓缩,再加入乙酸乙酯和乙酸、双氧水,搅拌反应。加入乙酸乙酯,再加入亚硫酸钠水溶液以破坏过量的双氧水。用氢氧化钠中和,分出有机层,水洗。蒸出溶剂,加入晶种以促进结晶。结晶用冷的乙酸乙酯洗,再用乙酸乙酯重结晶,即得氟维司群。

产品供应商
129453-61-8
上海阿拉丁生化科技股份有限公司
2023-10-02

本网站展示的所有产品仅用于工业制造、技术研发、科学研究,所有产品非药品不可食用,依据国家相关法规及平台管理要求,购买相关危险物品应取得有效的资质、资格条件。 参考《应急管理部等多部门关于加强互联网销售危险化学品安全管理的通知 (应急〔2022〕119号)》 和《互联网危险物品信息发布管理规定》

Copyright © 2021-2025 chemhome123版权所有 |冀ICP备2024096099号- 1|冀公安备13042302000143号|互联网增值电信业务经营许可证:冀B2-20250121 |药品、 医疗器械互联网信息服务备案凭证备案号:(冀)-非经营性-2025-0099