CasImg
表雄酮
产品纠错
CAS号:481-29-8 | 英文名称:Epiandrosterone
分子式
分子量
EINECS号
MDL
Smiles
InChIKey
乙二醇化学百科
基本信息
中文名称 表雄酮
英文名称 Epiandrosterone
CAS号 481-29-8
分子式 C19H30O2
分子量 290.45
EINECS号 207-563-3
物化性质
熔点 172-174 °C
比旋光度 91 º (c=1, CH3OH)
沸点 372.52°C (rough estimate)
密度 1.0320 (rough estimate)
折射率 1.4709 (estimate)
LogP 3.751
溶解度 不溶于水;乙醇中≥12.35 mg/mL; ≥28.27 mg/mL,溶于 DMSO
形态 固体
酸度系数(pKa) 15.14±0.60(Predicted)
颜色 白色至米白色
水溶解性 practically insoluble
默克索引编号 3609
BRN 1884007
安全信息
安全说明 22-24/25
WGK Germany 3
海关编码 29144000
生产及用途
Epiandrosterone (3β-androsterone, EpiA) 是一种类固醇激素,具有微弱的雄激素活性,是DHEA的一种天然代谢产物。
TargetValue
AR
ER

Epiandrosterone是Dehydroepiandrosterone(DHEA)通过5α-还原酶的天然代谢产物。Epiandrosterone 在外周组织中形成,释放到血液循环,并最终从尿中排出。Epiandrosterone起微弱的雄激素作用,但被广泛认为可以抑制磷酸戊糖途径(PPP),并降低细胞内NADPH水平。 Epiandrosterone降低NO-诱发的肺动脉松弛, 虽然Epiandrosterone作用于隔离肺,可以抑制血管紧张素II和缺氧诱导的血管收缩,且可以使经KCl预收缩的隔离肺动脉松弛。

化学性质 
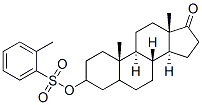
针状结晶(氯仿/己烷)。m.p.176-177.5℃(174-175℃,161-162℃)。[α]20/D+44.4(C0.27氯仿)。加热时有麝香气味。
用途 
用于甾体激素类药物
生产方法 
用5-雄甾烯-3β-醇-17-酮3-醋酸酯以钯炭催化氢化,得雄甾烷-3β-醇-17酮3-醋酸酯,然后以氢氧化钠溶液水解,制得该品。
产品供应商

本网站展示的所有产品仅用于工业制造、技术研发、科学研究,所有产品非药品不可食用,依据国家相关法规及平台管理要求,购买相关危险物品应取得有效的资质、资格条件。 参考《应急管理部等多部门关于加强互联网销售危险化学品安全管理的通知 (应急〔2022〕119号)》 和《互联网危险物品信息发布管理规定》

Copyright © 2021-2025 chemhome123版权所有 |冀ICP备2024096099号- 1|冀公安备13042302000143号|互联网增值电信业务经营许可证:冀B2-20250121 |药品、 医疗器械互联网信息服务备案凭证备案号:(冀)-非经营性-2025-0099