CasImg
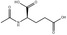
N-乙酰-L-谷氨酸
产品纠错
CAS号:1188-37-0 | 英文名称:N-Acetyl-L-glutamic acid
分子式 C7H11NO5
分子量 189
EINECS号 214-708-4
MDL MFCD00002802
Smiles C(O)(=O)[C@H](CCC(O)=O)NC(C)=O
InChIKey RFMMMVDNIPUKGG-YFKPBYRVSA-N
乙二醇化学百科
基本信息
中文名称 N-乙酰-L-谷氨酸
英文名称 N-Acetyl-L-glutamic acid
CAS号 1188-37-0
分子式 C7H11NO5
分子量 189.17
EINECS号 214-708-4
物化性质
熔点 194-196 °C(lit.)
比旋光度 -16 º (c=1, water)
沸点 324.41°C (rough estimate)
密度 1.4119 (rough estimate)
FEMA 4752 | N-ACETYL GLUTAMATE
折射率 -15 ° (C=1, H2O)
LogP -2.131 (est)
溶解度 36克/升(升)
形态 固体
酸度系数(pKa) 3.45±0.10(Predicted)
颜色 白色
旋光性 (optical activity) [α]22/D 15.6°, c = 1 in H2O
水溶解性 2.7 g/100 mL (20 ºC)
BRN 1727473
安全信息
安全说明 24/25
WGK Germany 2
RTECS号 LZ9725000
TSCA Yes
海关编码 29241900
生产及用途
N-Acetylglutamic acid (N-Acetylglutamate)是原核生物和简单真核生物中首个参与精氨酸生物合成的中间物,是尿素循环的调节剂。
用途 
主要用作医药中间体、生化试剂、拆分试剂等
用途 
用于生化研究,医药上用作脑功能改善药,用于肝昏迷、脑外伤脑肿瘤、瘫痪及智力减退、记忆力障碍等疾病。
上下游产品
上游产品共计:0个
下游产品共计:0个
产品供应商
N-Acetyl-L-glutamic acid
询价
上海阿拉丁生化科技股份有限公司
2023-10-02

本网站展示的所有产品仅用于工业制造、技术研发、科学研究,所有产品非药品不可食用,依据国家相关法规及平台管理要求,购买相关危险物品应取得有效的资质、资格条件。 参考《应急管理部等多部门关于加强互联网销售危险化学品安全管理的通知 (应急〔2022〕119号)》 和《互联网危险物品信息发布管理规定》

Copyright © 2021-2025 chemhome123版权所有 |冀ICP备2024096099号- 1|冀公安备13042302000143号|互联网增值电信业务经营许可证:冀B2-20250121 |药品、 医疗器械互联网信息服务备案凭证备案号:(冀)-非经营性-2025-0099